新电梯早新闻 11月28日 星期四 农历十一月初三
新电梯网友大家好!今天是11月28日 星期四 农历十一月初三,感恩节,感恩各位新电梯网友的一直陪伴,欢迎收看新电梯早新闻,首先来关注:
行业要闻
国管局:电梯维保费,楼高10层的话920元/部/月。

近日,国管局制定并印发《中央国家机关购买后勤服务管理办法(试行)》。
《办法》要求,国管局应当建立健全各部门购买后勤服务统计报告和绩效考评制度,定期组织开展各部门购买后勤服务情况统计、分析、评价等工作。同时,会同有关部门加强对购买后勤服务和资金使用情况的监督检查,对各种违规行为严肃追责。
办公楼(区)电梯年检等运行管理,及对机房设备、井道系统、轿厢设备等的日常养护维修。8层(含)以下860元/部/月,每增加1层,增加30元。此费用包含由承接主体承担的500元以下的单个维修零配件材料费。
10层的话就是920元/部/月,这还是半包的价格,这才是我们电梯维保的理性价格。
企业新闻
莱茵开展为期两天半的维保人员技能培训
2019年11月底,来自全国各个地区的莱茵分公司及代理商的调试维保人员纷纷抵达莱茵总部,参加了为期两天半的技能培训。
莱茵电梯董事长蒋黎明指出,一流的服务应该包含快速的响应及一流的技术能力,调试维保人员应该不断地学习及提升自己的专业技能,在了解电梯基本工作原理的基础上,把理论和实际更好地结合起来,才能在今后的工作中不断提升服务能力,在一流服务的道路上更近一步。
纪德法校友捐赠千万 祝福百廿山大

上海新时达电气股份有限公司总裁纪德法,于2019年11月25日为母校山东大学捐资1000万元,支持教育发展事业。11月25日下午,纪德法校友捐赠仪式在山东大学中心校区明德楼隆重举行。山东大学校友纪德法、山东大学校长樊丽明出席活动。仪式由山东大学常务副校长王琪珑主持。
樊丽明在致辞中代表全校师生员工对纪德法校友捐资助学、回馈母校的善举表示感谢。
国际新闻
美国迈阿密地铁电梯维修期过长引起乘客不满
据报道,美国迈阿密当地搭乘地铁和地铁动车系统的民众对电梯及自动扶梯维修期限过长、至今尚不能投入使用的情况怨声连连。
迈阿密戴德县县长说:“县里有投入资金进行电梯维修,但合作的维修公司因为商业调整,减少了维修人员。我们以前可以同时请几家公司进行电梯维修的,但现在电梯公司说还要等有充足的替换配件。”另一位官员说道,该县计划对轨道交通系统内的所有电梯设备都进行升级,把使用了30年以上的配件都换下来。
安全监管新闻
成都市开展首届电梯行业电梯安装维修工职业技能竞赛
11月26日上午,2019年成都市首届电梯行业电梯安装维修工职业技能竞赛紧张进行中。10名选手要分别在30分钟内完成电梯层门的安装和电梯制动器控制回路的改进。
“电梯的维保质量和电梯安全密切相关,希望通过此次竞赛,大力培养造就“成都工匠”、着力打造成都技能品牌,促进成都市电梯行业健康发展。”成都市市场监管局总工程师苟洪涛说。
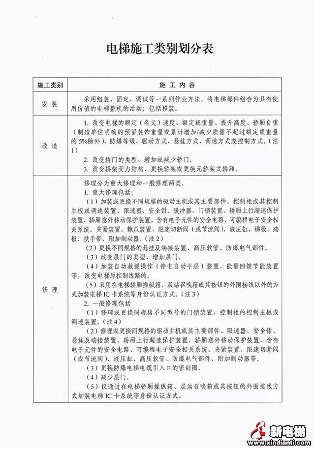
电梯一般修理需要办理告知吗?

近日,编者在实际工作中遇到2起询问电梯一般修理是否需要办理告知的问题。究其原因,一是对电梯施工类别划分不是很熟悉,二是对电梯告知、监督检验、一般检验的适用范围不是很清楚。
按照相关规定,电梯的安装、改造、修理,必须由电梯制造单位或者其委托的依照本法取得相应许可的单位进行。需要注意,这里并未区分重大修理或者一般修理。
编者认为,电梯一般修理无论程度如何,都需要向电梯监管部门进行告知,其目的不仅是让电梯监管部门掌握电梯安全状况,也是修理单位落实安全主体责任的一种措施。应该注意,由于电梯制造厂之间技术壁垒的存在,即使进行一般修理,也应该由电梯制造单位或者其委托的依照本法取得相应许可的单位进行。
安徽省临泉智慧电梯处置平台建设正式启动

日前,临泉县召开电梯等特种设备安全工作联席会议暨智慧电梯处置服务平台项目建设动员会,标志着临泉智慧电梯处置平台建设项目正式启动。
临泉县市场监督管理局副局长李汝林说,为有效监督电梯维保质量不高、维保不及时、以修代保等现象,该县积极启动智慧电梯处置中心项目。
旧楼加装新闻
安徽省整治改造老旧小区2600个左右 实施加装电梯拆除违建
近日,安徽省住建厅联合省发改委等9家省级单位《安徽省推进城镇老旧小区改造行动方案》。未来三年,安徽省2019年至2021年计划整治改造老旧小区2600个左右。
在保基本的基础上,实施加装电梯、房屋维修改造等为完善型改造。
方案明确,将积极争取中央基建投资补助和财政专项补助资金。省财政继续安排“以奖代补”资金,用于引导和奖励各地实施改造。
加装电梯住房公积金限提一次-湘潭多层住宅增设电梯出台政策
近日,湘潭市住房公积金的提取又增加了一项新内容,即多层住宅增设电梯也可申请提取住房公积金。这一惠民新政,将大大缓解缴存职工为增设电梯的筹资负担,推进湘潭市老旧小区改造。
值得注意的是,多层住宅不包括别墅,且同一职工同一套房限提取一次。
以上就是今天新电梯早新闻的全部内容,更多内容请浏览www.xindianti.com网站内容,感谢关注新电梯、新电梯网微信公众号以及新电梯网在今日头条、一点资讯等平台的多媒体融合帐号!祝您工作顺利!
