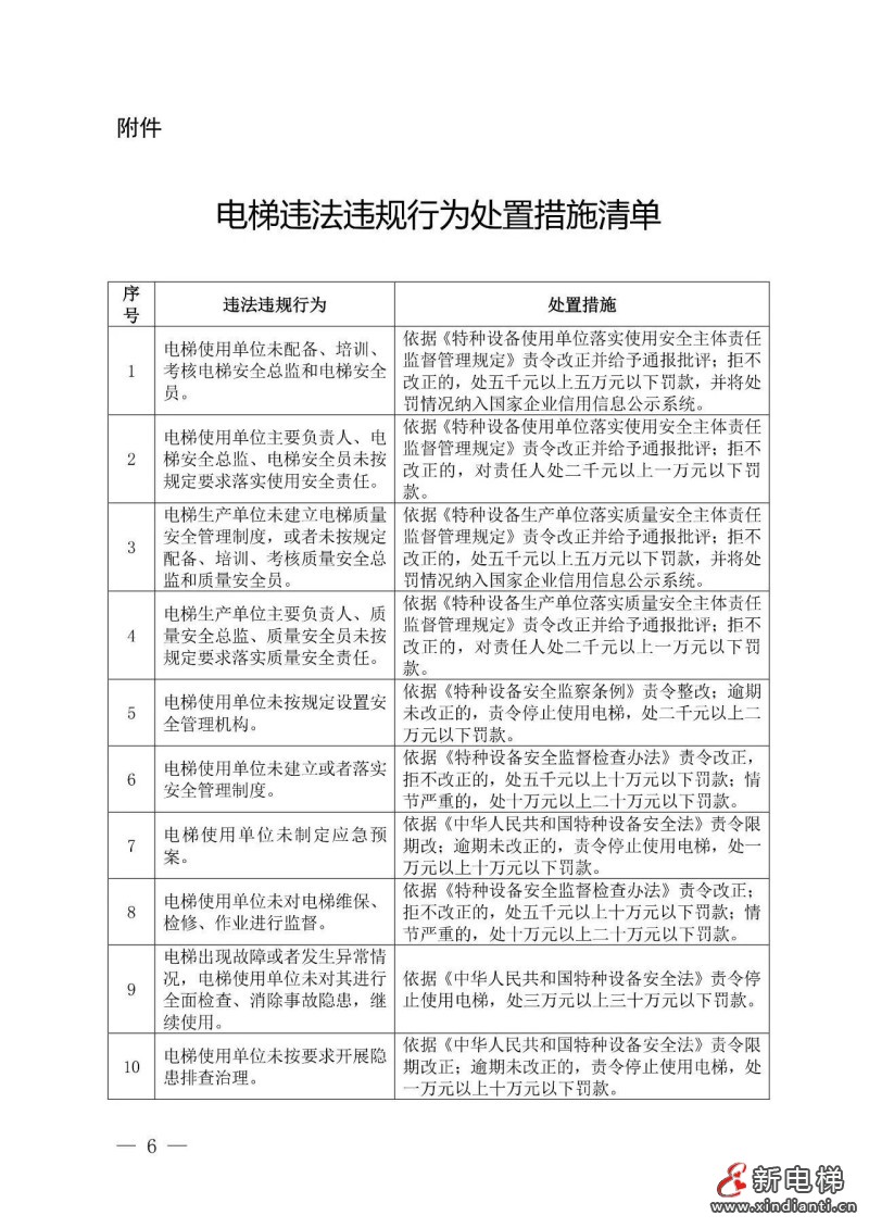
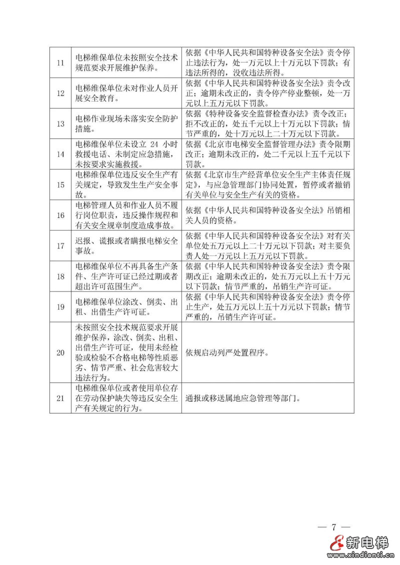
深入落实“两个规定”要求,6月15日前完成!北京出台进一步加强电梯使用、维护保养和作业安全工作的通知

北京市市场监督管理局办公室关于进一步加强电梯使用、维护保养和作业安全工作的通知
各区市场监管局、北京经济技术开发区商务金融局、房山区燕山市场监管分局,市局机场分局,各有关单位:
暑汛期将至,历年同时期电梯安全事故多发频发,安全形势严峻复杂,各有关单位务必警醒,结合全市安全生产大排查大整治工作,持续加强电梯安全工作,全力压减电梯安全事故。现将有关工作要求通知如下:








北京市市场监督管理局办公室关于进一步加强电梯使用、维护保养和作业安全工作的通知
各区市场监管局、北京经济技术开发区商务金融局、房山区燕山市场监管分局,市局机场分局,各有关单位:
暑汛期将至,历年同时期电梯安全事故多发频发,安全形势严峻复杂,各有关单位务必警醒,结合全市安全生产大排查大整治工作,持续加强电梯安全工作,全力压减电梯安全事故。现将有关工作要求通知如下:






