关于印发《上海市静安区市场监督管理局关于 深入推进电梯安全筑底三年行动全面开展2024年 电梯安全大排查大整治工作方案》的通知

关于印发《上海市静安区市场监督管理局关于
深入推进电梯安全筑底三年行动全面开展2024年
电梯安全大排查大整治工作方案》的通知
执法大队、各市场监管所:
为认真贯彻落实习近平总书记关于安全生产重要指示精神,进一步加强特种设备安全工作,现结合静安区特种设备安全实际情况,制定印发《上海市静安区市场监督管理局关于深入推进电梯安全筑底三年行动全面开展2024年电梯安全大排查大整治工作方案》,望遵照执行。
上海市静安区市场监督管理局
2024年7月26日
上海市静安区市场监督管理局关于深入推进
电梯安全筑底三年行动全面开展2024年
电梯安全大排查大整治工作方案
执法大队、各市场监管所:
2024年以来,全市发生多起电梯事故和重大舆情事件,导致多人受伤,造成重大社会影响,暴露出本市电梯生产、使用、维护保养、检验检测等方面存在不少薄弱环节和突出问题。为深刻吸取事故事件教训,深入推进电梯安全筑底三年行动,排查整治电梯领域违法失信行为,根据市局统一部署,我局决定即日起至2024年底,在全区范围开展电梯安全大排查大整治行动,现就有关工作事项通知如下:
一、工作目标
认真贯彻落实习近平总书记关于安全生产工作的重要指示精神,践行“人民至上、生命至上”理念,针对当前电梯领域存在的突出问题和主要矛盾,深入开展电梯安全大排查大整治,进一步压紧压实企业主体责任,全面推进智慧监管和信用监管,切实加大打非治违力度,严厉查处一批严重违法行为,联合惩戒一批严重失信行为,坚决清退一批低质失信企业,着力规范电梯行业秩序,有力推动电梯质量安全水平提升,全力保障本区电梯安全运行。
二、工作任务
(一)排查整治范围及重点。
本次大排查大整治的对象是全区所有在用电梯,重点对以下电梯加大监督检查频次:轨道交通、商场超市、医院、展览馆等公众聚集场所使用的电梯;投入使用满15年的老旧电梯,特别是投入使用满15年的老旧住宅电梯;故障较多、投诉举报较多的电梯;近两年被列入电梯维保质量与信用评价较差的单位所维护保养的电梯。
(二)排查整治内容。
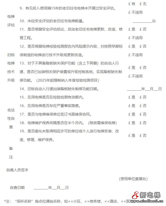
1.电梯使用管理情况。重点排查电梯使用单位是否严格按照《特种设备使用单位落实使用安全主体责任监督管理规定》,配齐电梯安全总监和电梯安全员,建立并严格执行电梯安全“日管控、周排查、月调度”制度,制定完善电梯使用安全管理制度和事故应急专项预案。重点整治委托未取得相应许可的单位或者个人进行电梯安装、改造、修理、维护保养的行为。
2.电梯安全运行情况。重点排查电梯及主要部件是否有型式试验证书和质量合格证明;电梯使用单位是否使用未经检验检测或者检验不合格、自行检测不符合要求的电梯;电梯出现故障、发生异常情况或者存在事故隐患的,是否采取避免使用的安全措施。重点整治使用存在严重事故隐患的电梯等行为。
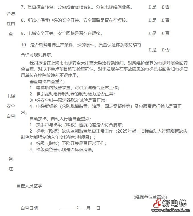
3.电梯维护保养情况。重点排查电梯维保单位是否严格按照《电梯维护保养规则》(TSG T5002-2017)开展电梯维护保养作业;是否存在擅自转包、分包或者变相转包、分包电梯维保业务;发现故障或者接到故障通知后,是否告知电梯使用单位在故障排除前不得使用电梯,属于严重事故隐患的,是否向属地市场监管部门报告。重点整治电梯维保走过场等行为。
4.电梯检验检测情况。重点排查电梯检验检测单位是否严格按照《电梯监督检验和定期检验规则》(TSG T7001—2023)《电梯自行检测规则》(TSG T7008—2023)开展电梯检验检测作业;发现电梯存在严重事故隐患的,是否及时向属地市场监管部门报告。重点整治电梯检验检测走过场,出具虚假的检验检测结果或者检验检测结果严重失实的行为。
三、进度安排
(一)宣传发动阶段(2024年6-7月)。制定完善《上海市静安区市场监督管理局关于深入推进电梯安全筑底三年行动全面开展2024年电梯安全大排查大整治工作方案》,召开电梯安全大排查大整治工作动员会,部署工作任务,明确工作要求。执法大队、各市场监管所要结合辖区实际,细化工作方案,及时动员部署,全面启动大排查大整治工作。
(二)自查自纠阶段(2024年7月)。电梯使用、维保、检验检测单位要全面开展自查自纠,登陆市智慧电梯平台(上海市电梯使用管理系统https://shiyong.shse.info,上海市电梯维保管理系统https://weibao.shse.info,上海市电梯检验检测管理系统https://jian.shse.info)上传自查自纠表(附件1、附件2、附件3)。对于自查自纠中发现的问题隐患,要立即整改;对于存在严重事故隐患的电梯,要坚决停用,待隐患排除后方可重新投入使用。7月15日起,全面应用“上海电梯维保”微信小程序,通过人脸识别、人梯位置对比、图像资料留存、最低作业时间等技术手段,加强电梯维保过程管理。
(三)执法检查阶段(2024年8—10月)。各市场监管所要根据企业自查情况,并结合辖区电梯安全状况,开展针对性执法检查,对电梯使用单位的抽查比例不低于辖区总数的5%,要督促电梯维保单位在8月31日前上传住宅电梯维保公示信息。执法大队要采取“四不两直”等方式对全区重点电梯使用单位开展飞行检查。要结合民生领域案件查办“铁拳”行动,按照“一案多查”原则,对发现的电梯领域违法违规行为一律从严、从重、从快查处。对于未按要求开展自查自纠的单位,要责令限期改正,逾期未改正的立案查处;对于检查中发现存在严重事故隐患的电梯,要采取责令停用、查封扣押等果断措施。
(四)巩固提高阶段(2024年11—12月)。执法大队、各市场监管所要开展大排查大整治“回头看”工作,重点跟踪前期自查自纠和执法检查中发现的严重事故隐患,确保隐患电梯整改闭环。本项工作作为2024年度考核重点,市局将组织开展督查考核。
四、工作要求
(一)提高思想认识,强化组织领导。电梯安全直接关系上海城市运行安全和人民群众生命财产安全, 要充分认识本次大排查大整治工作的重要性,以时时放心不下的责任感,切实保障人民群众乘梯安全,迅速动员部署,狠抓工作落实,确保完成任务,努力实现本市电梯领域违法乱象明显减少、安全状况持续好转、人民满意度显著提升的工作目标。
(二)深入排查整治,务求工作实效。深刻吸取近年来本市和全国各地发生的电梯事故教训,举一反三,深入开展大排查大整治,全面消除电梯安全隐患;通过上海市智慧电梯管理系统(https://gov.shse.info),建立“问题电梯”台帐清单,健全销项管理机制;保质保量推进老旧住宅电梯安全评估,持续跟踪安全评估后续整改情况,并积极配合房屋管理部门推动老旧住宅电梯更新改造修理;督促电梯使用单位对于按照早期标准制造、不符合现行安全技术规范或国家标准要求的电梯进行更新改造,消除潜在安全风险。
(三)落实最严监管,建立清退机制。坚持严管严治,守牢安全底线红线,集中力量解决一批电梯领域长期存在的突出问题;对于多次出现资源条件异常、不再具备生产条件的电梯维保单位,要依法吊销其电梯生产许可证,逐步淘汰一批管理乱、能力弱、信用差的企业;对于违反诚信公约或者自我承诺的电梯自行检测单位,要暂停其在本区承接业务。
(四)深化智慧监管,探索信用监管。督促电梯生产、使用、维护保养、检验检测单位全面应用市智慧电梯平台录入工作台账,落实智慧电梯违法违规线索核查处置闭环,强化对基层监管的赋能作用;充分发挥特种设备安全专业委员会的平台作用,联合各行业主管部门建立健全失信惩戒机制,引导电梯使用单位对信用评价较差电梯维保单位予以解约或不再续约。
(五)加大宣传力度,及时报送信息。及时总结典型案例,加大电梯领域违法失信行为曝光力度;扩大社会面宣传声势,鼓励市民扫描智慧电梯码或拨打“12345”热线举报电梯领域违法违规线索,经查属实的要加大奖励力度。8月至12月期间,各市场监管所应在每月26日前填写《专项监督检查工作情况汇总表》(附件4)、《典型案件报送信息表》(附件5),报送局特种设备安全监察科。
附件:1.电梯使用单位自查自纠表
2.电梯维保单位自查自纠表
3.电梯检验检测单位自查自纠表
4.专项监督检查工作情况汇总表
5.典型案件报送信息表












