网站首页
电梯资讯
行业要闻
企业新闻
电梯安全
加装电梯
电梯早新闻
国际视点
周刊
互动
人物访谈
走进名企
新产品
新技术
资料中心
安装维保
梯界视频
梯界图库
法规标准
技术资料
智库
综合新闻
国际
国内
社会
房产
财经
科技
体育
娱乐
展厅
新电梯网首页
>
资料中心
>
法规标准
> 文章正文
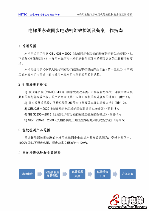
官方发布电梯用永磁同步电动机能效检测机构来了!
电梯标准法规
2020-05-22
行业自己的电梯用永磁同步电动机能效检测机构来了!相信几大机构后续也会加入,大家赶紧,还有时间!
下一篇:
甘肃刚刚表决通过新规 10月起禁电动车进载人电梯 其他省份已实施
上一篇:
2019年9月1日《电梯、自动扶梯和自动人行道安全相关的可编程电子系统的应用》 第1部分:电梯(PESSRAL)开始实施
相关文章
舟山市监局印发最新《关于实施〈舟山市电梯安全管理条例〉若干问题的意见》
934
2025-06-04
《南昌市电梯安全管理条例》6月起施行
612
2025-05-19
部分电梯上市企业8日股市下挫
970
2025-04-10