武汉市发布《武汉市既有多层住宅加装电梯工程造价指标》

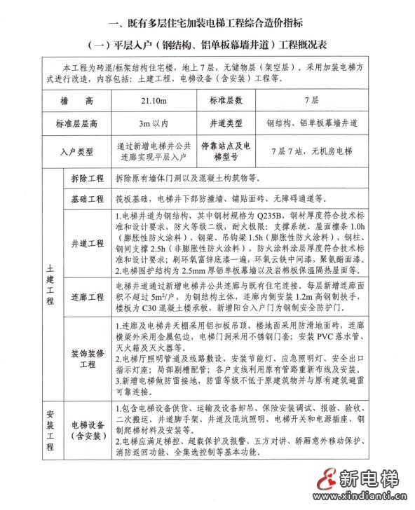
为服务城市更新工作,助力武汉市既有多层住宅加装电梯工作的开展,武汉市政工程招标设计造价服务中心和武汉市物业管理事务指导中心联合测算编制了《武汉市既有多层住宅加装电梯工程造价指标》(2025年),为有关单位合理确定加装电梯造价提供参考。本指标仅限于工程概况表所列范围,使用时根据工程实际情况进行修正。本指标仅作参考,不作为结算及处理纠纷依据。
附件:武市政价字〔2025〕29号 关于发布《武汉市既有多层住宅加装电梯工程造价指标》(2025年)的通知





